我要收藏
公共资源调用站点
文章分享
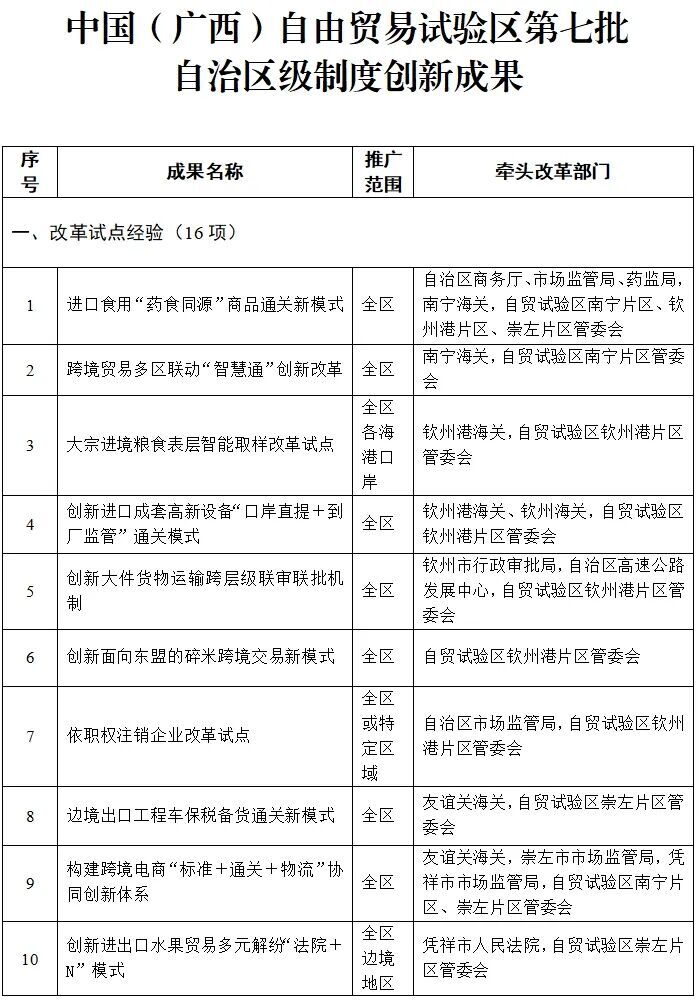
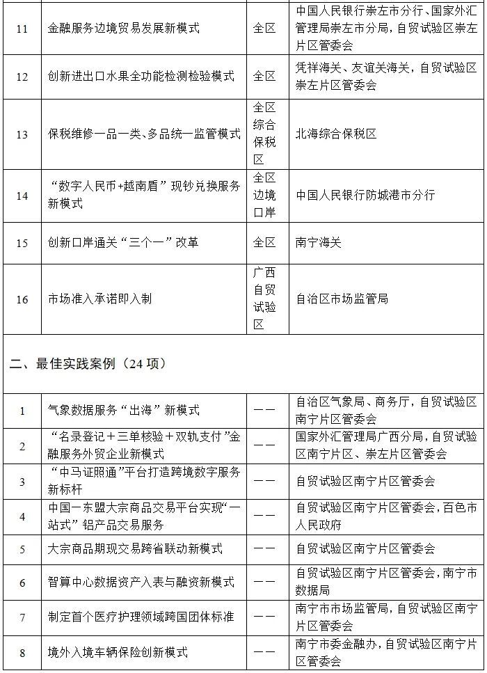
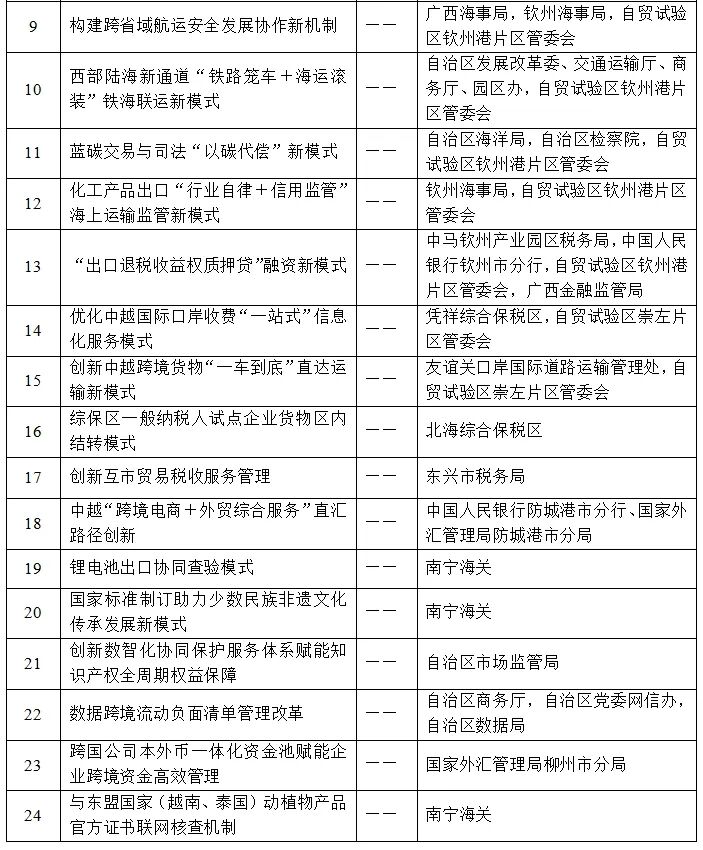
近日,广西壮族自治区人民政府发布中国(广西)自由贸易试验区第七批制度创新成果,包括改革试点经验16项和最佳实践案例24项。至此,中国(广西)自由贸易试验区已累计形成七批次,共117项改革试点经验和137项最佳实践案例,其中10项获海关总署备案。
此次成果涵盖以下多个领域:
1、通关改革创新领域10项,包括进口食用“药食同源”商品通关新模式、锂电池出口协同查验模式等经验案例;
2、金融开放创新领域9项,包括金融服务边境贸易发展新模式、“名录登记+三单核验+双轨支付”金融服务外贸企业新模式等经验案例;
3、现代服务业创新发展领域7项,包括气象数据服务“出海”新模式、制定首个医疗护理领域跨国团体标准等经验案例;
4、贸易转型升级领域7项,包括构建跨境电商“标准+通关+物流”协同创新体系、创新互市贸易税收服务管理等经验案例;
5、政府职能转变领域5项,包括创新大件货物运输跨层级联审联批机制、创新数智化协同保护服务体系赋能知识产权全周期权益保障等经验案例;
6、通道门户开放创新领域2项,包括构建跨省域航运安全发展协作新机制、西部陆海新通道“铁路笼车+海运滚装”铁海联运新模式等经验案例。



下一步,中国(广西)自由贸易试验区将继续总结提炼,并做好第七批自治区级制度创新成果复制推广工作,为市场主体打造稳定透明可预期的制度环境,努力建设更高水平开放型经济新体制。
文件下载:
关联文件: